就业是民生之本,教育是民生之基。为深入贯彻落实习近平总书记关于就业工作的重要指示,扎实推进2025届就业认知工作,无翼鸟
本科2021级以“工作前置,细化指导,多路并进”为原则,围绕就业规划、校企合作和朋辈赋能三大方面,精心谋划系列活动,旨在帮助大三学生全面了解就业形势,持续改进个人生涯规划,明确发展目标,为学生成长赋能。
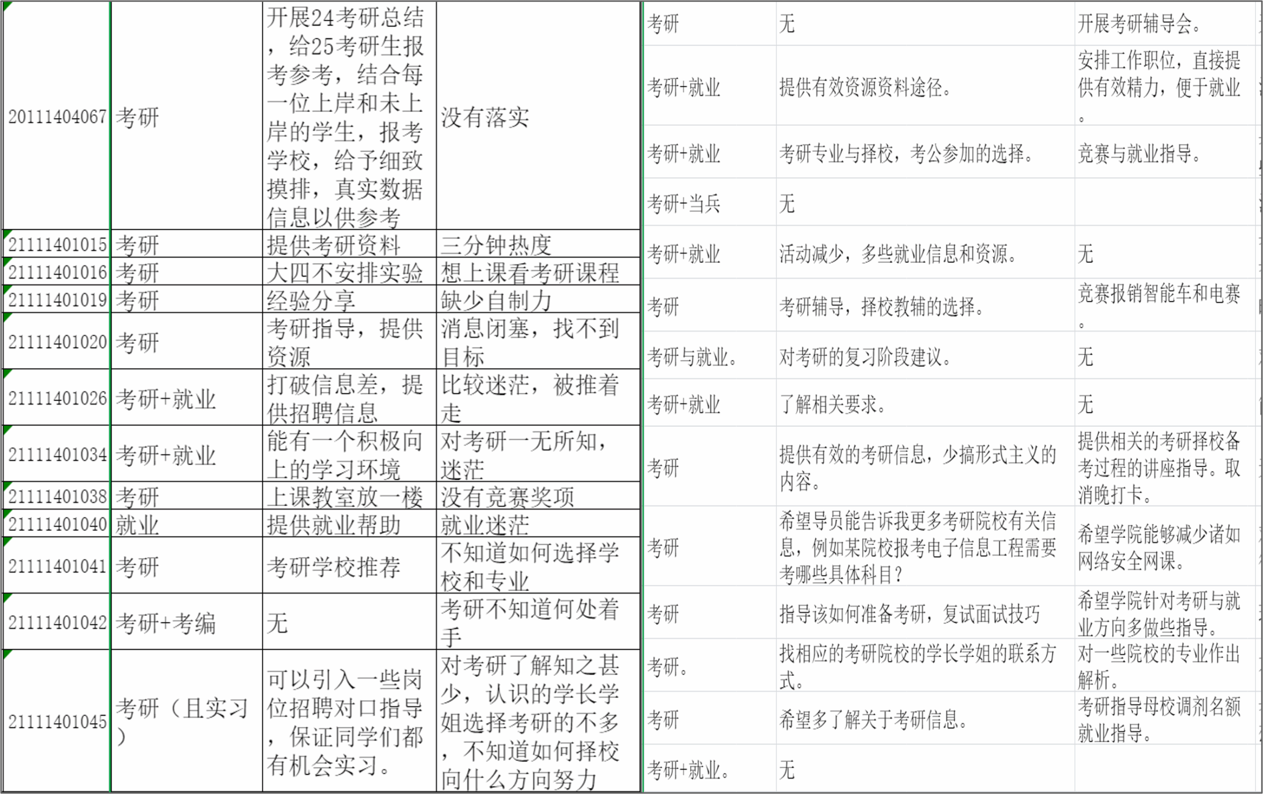
围绕就业规划,坚持就业观念早引导。观念是行动的先导。学院践行课堂育人,立足《大学生就业指导》公共必修课程,建立教师辅导员互动模式。以“早调研、早引导”为理念,辅导员设计调研问卷,初步摸清学生未来就业观念和就业帮扶需求,课程教师结合整理分析结果针对性向学生讲解。为进一步加强学生们认知,课堂创新性采用小组主题汇报比赛形式,学生自主查阅升学、企业入职、考公考编、入伍等就业方向资料、自行制作PPT汇报,充分发挥大学生自我教育作用。此外,学院组织开展大学生就业简历设计大赛暨模拟招聘会,以赛促学,防范“慢就业”“懒就业”,引导学生明晰就业内涵,树立正确就业观念。


围绕校企合作,坚持就业去向早指导。目标是行动的方向。学院聚焦理工学科就业去向特点与实际,坚持“走出去”加“请进来”方式指导大三学子提前熟悉就业去向。积极对接在芜科创企业,四大工科专业与物理学(拔尖人才班)搭乘学校“名企直通车“,真实地走进芜湖埃夫特智能装备有限公司、大陆电子汽车有限公司、美的工业园和西电研究院等企业,与HR及青年员工对话,感知无翼鸟和发展前景,切实增强就业信心和动力。特邀科大国创云网科技有限公司招聘负责人与芜湖师大附中教师,以线上线下同步进行的方式开展《互联网行业下的大学生求职之路》与《如何准备教师编制考试》就业指导专题讲座,为2021级学生们讲解就业形势,介绍招聘特点,传授教师考编”上岸“技巧,加深学子对业市场了解,明晰自己未来发展目标。




围绕朋辈赋能,坚持就业技能早辅导。能力是行动的关键。学院发挥大四、同届以及往届毕业生力量,为2021级学生赋能就业技能。学海导航树榜样,2021级工科专业邀请大四专业保研和特长生保研学长学姐进班级,学长学姐们围绕保研流程、要求和注意事项作了详细的讲解与分析;学术汇报展风采,2021级物理学(拔尖人才班)依托无翼鸟
的五大科研平台,根据学生的兴趣将全体学生分流到各个科研平台,通过参加科研平台组会和系列学术讲座,引导学生深入体验科研的魅力,拓宽学术视野,培养学生创新精神;经验分享长才干,2021级物理学(师范)班邀请2018级物电学子与2020级物理(师范)同学进班分享考研和教师资格证考试备考经验,讲述教资备考和考研择校方法,推荐备考资料,理清考研误区,传授教资面试技能,为后续考研和考证夯实专业技能。


与“理”一起,“电”亮未来。无翼鸟
始终高度重视人才的培养和发展。本次活动充分调动了大三学生的考研积极性与就业热情,营造了良好的考研、就业氛围。下一步,无翼鸟
将持续打好各项“组合拳”,推进后续保研专场交流、一“研”为定、“研”途有你、“研”途在望、专业前景交流和心理疏导等系列指导与服务活动,帮助学生完善职业规划,提升就业、升学竞争力,切实促进学生的高质量发展。